首页
企业介绍
行业背景
业务介绍
案例展示
新闻公告
行业新闻
公司动态
联系方式
搜索
导航
首页
企业介绍
行业背景
业务介绍
案例展示
新闻公告
行业新闻
公司动态
联系方式
您的位置:
首页
>>
案例展示
>>
正文内容
在线咨询
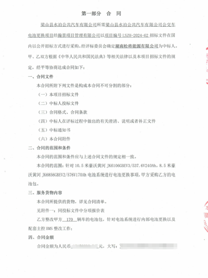
换电合作客户部分订单展示
全国热线:
15219498893
公司全称:
湖南松将能源有限公司
公司地址:
长沙市望城经济技术开发区长沙市威能电子科技有限公司生产基地1#栋五楼503室
上一篇:
换电合作客户
下一篇:
换电项目中标展示